how to choose who to follow on twitter

Posted on Aug 23, 2011 in All Articles, Featured Articles, Humorous

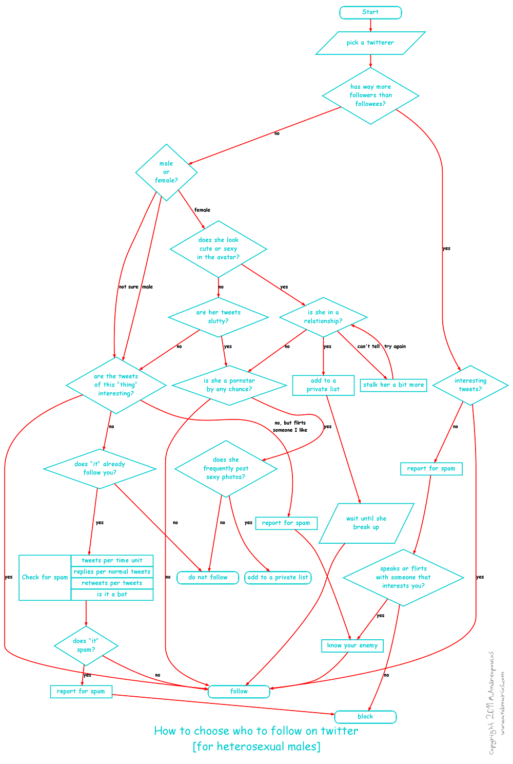
You are a heterosexual male. Your EQ (emotional quotient) isn’t something to brag about and most probably you wouldn’t want to brag about it anyway.

But here comes the difficult time of having to decide who to follow on twitter. Fear not my hairy friend. The illustrated algorithm below, which I devised upon whole minutes of research (but they seemed like ages mind you), can be your safe guide to choosing followers. It covers only 99% of cases but I had to keep it short, because I respect your short attention span and that’s the kind of man I am.

Without any further delay, I present you the algorithm of how to choose who to follow on twitter [for heterosexual males].

Right click, open link in new tab to enjoy in full size. ;)

As long as the copyright notice remains visible in the image, feel free to use it for your own dirty purposes.

Share

Leave a Reply

Your email address will not be published. Required fields are marked *

You may use these HTML tags and attributes: <a href="" title=""> <abbr title=""> <acronym title=""> <b> <blockquote cite=""> <cite> <code> <del datetime=""> <em> <i> <q cite=""> <strike> <strong>